Temperature Derating in High Power LED Applications
By
RECOM Power
An LED can only be consistently run at full power if the heat sinking is adequate and the ambient temperature stays within reasonable limits. If the LED base-plate temperature rises too high, then measures must be taken to reduce the internal power dissipation.
Graph 1 shows an ideal LED current verses temperature relationship. Up to the manufacturer’s specified maximum operating temperature, the LED current remains constant. As the LED temperature exceeds the limit, the current and therefore the power is reduced and the LED dimmed to protect it from overheating. This curve is called a “Derating Curve” and keeps the LED working within its safe power dissipation limits. The 55°C “threshold” temperature in the above graph is the base plate or heat sink temperature – the LED itself will be typically 15°C warmer (i.e. 70°C) and the internal junction temperature close to 35°C warmer (i.e. 90°C). Thus 55°C is thus a safe full power limit, although it could be increased to a maximum of 65°C for high performance LED lamps.
Adding automatic thermal derating to an LED driver
If the LED driver has a dimming input, then we can easily add an external temperature sensor and some external circuitry to recreate the desired derating characteristic as shown in Graph 2.
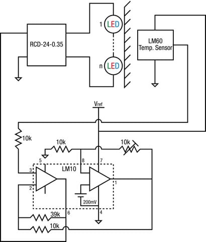
The RCD-24 series LED driver from Recom has two different dimming inputs and so is an ideal candidate to explain the different ways in which over-temperature protection can be added to an LED driver circuit.
Over-temperature Protection using a PTC Thermistor
A thermistor is a resistor that changes its value with temperature. If the resistance increases with increasing temperature, it has a positive temperature coefficient (PTC). It is possible to obtain PTC thermistors with a very non-linear characteristic (Graph 3).
As long as the temperature stays below a given threshold, in this case 70°C, the PTC thermistor has a relatively stable low resistance in the order of around one hundred ohms. Above this threshold, the resistance increases very rapidly: at 80°C the resistance is 1kOhm; at 90°C it is 10kOhm and at 100°C, it is 100kOhms.
Usefully, many PTC thermistors are also available preassembled to a mounting lug that can be very easily attached to the heat-sink casing of the LED lamp to monitor the temperature.
We can use this response to make a very simple, low cost and reliable over-temperature protection circuit using the analogue dimming input of the RCD-24 series LED drivers (Figure 1 and Graph 4).
The analogue dimming input is controlled by an external voltage and so if the input voltage is fixed, a PTC thermistor plus a two voltage divider resistors are the only additional components required to implement an automatic temperature derating function.
If different derating temperature points are required, PTC thermistors are available with different threshold temperatures in 10°C steps from 60°C to 130°C, so it is simply a matter of selecting the right part to match the specification of the LED. If the input voltage is variable, then a zener diode or linear regulator could be added to provide a stable reference voltage.
Over-temperature protection using an analogue temperature sensor IC
There are many IC temperature sensors available that provide a linear output with temperature. They do not cost much more than PTC thermistors and have the advantage that the linearity and offsets are very accurate, so temperature monitoring with <1°C resolution is possible. The output needs to be amplified in order to generate a useful control signal voltage, so they are most often used with an operational amplifier stage.
The circuit suggestion below (figure 2, 3 and 4) uses a common temperature sensor IC and operation amplifier. Similar products are available from a wide range of manufacturers. The output of the circuit is fed into the analogue voltage dimming input of the RCD driver series. This control input linearly dims the LED brightness according to the voltage present on the pin.
In the circuit below, the temperature sensor delivers a linear output voltage depending on its ambient temperature. The output is pre-calibrated to give 10mV/°C + 600mV, so at 55°C the output voltage will be 1.15V. The operation amplifier block contains two low power op-amps and a precision 200mV voltage reference. The offset adjustment preset adjusts the offset to 1.15V and the gain is set so that at 100°C, the LED is running at 50% nominal current. The advantage of this circuit is that only one design is needed to compensate for different LED characteristics from different manufacturers as the corner point of the derating curve is adjustable.
Over-temperature protection using a Microcontroller
The second dimming input possibility of the RCD series is the PWM input. Pulse width modulation uses a digital control signal to alter the brightness of the LED by switching it on and off too rapidly for the eye to see. If the LED spends more time off than on, it will appear dim. If the LED spends more time on than off, it will appear bright. The PWM input responds to logic level inputs, so is ideal for interfacing to digital controllers.
There are some ICs that will directly convert a temperature to a PWM signal (e.g. some fan controllers, MAX6673, TMP05, etc) but some built-in intelligence is normally required to set the threshold temperature and to match the PWM signal with the derating curve of the LED. Therefore it is often simpler to use a microcontroller.
The circuit suggestion below (figure 14) uses a microcontroller to monitor and control up to eight LED drivers. As only six I/O pins are used, the circuit could be easily expanded to control more LED drivers or a remote over-temperature alert could be added using the free ports.
In this example, temperature sensing is realized via MAX6575L/H ICs which are low power temperature sensors. Up to eight temperature sensors can share a three-wire interface. Temperatures are sensed by measuring the time delay between the microprocessor initiated trigger pulse and the falling edge of the subsequent pulse delays reported from the devices. Different sensors on the same I/O line use different timeout multipliers to avoid overlapping signals. A similar design could just as easily be built with other temperature sensors from different manufacturers– the TPM05 in daisy chain mode, for example.
The low power 74HC259 addressable latch can be reset with a reset pulse, so turning all LED drivers on. The microprocessor then can individually set each output after an appropriate time delay to generate eight PWM signals to independently control each LED driver.
Alternatively, if the microcontroller has a I²C interface, there are a number of useful programmable PWM generators available (e.g. PCA9635)