Analog Devices Inc. ADP1764 Low Noise, CMOS Linear Regulators
Analog Devices Inc. ADP1764 Regulators are low noise, Low Dropout (LDO) CMOS linear regulators. The ADP1764 regulators operate from a single input supply with an input voltage as low as 1.10V. The regulators do not require an external bias supply to increase efficiency and deliver up to a 4A output current. The small package size and low 47mV dropout voltage at a 4A load enable the ADP1764 to operate in a minimal PCB area without compromising performance. Optimized for stable operation with small 22μF ceramic output capacitors, the ADP1764 regulators achieve optimal transient performance. Analog Devices ADP1764 regulators have an ultra-low 2μVrms noise rating and ±1.5% fixed output voltage accuracy over line, load, and temperature. Thermal overload and short-circuit protection circuits prevent damage in adverse conditions.Features
- 4A maximum output current
- Low Input Voltage Supply Range
- VIN = 1.10V to 1.98V, no external bias supply required
- 0.55V to 1.5V fixed output voltage range
- 0.5V to 1.5V adjustable output voltage range
- Optimized for small 22μF ceramic capacitors
- Current-limit and thermal overload protection
- Power-good indicator
- Ultralow noise: 2μVrms, 100Hz to 100kHz
- Noise Spectral Density
- 5nV/√Hz at 10kHz
- 4nV/√Hz at 100kHz
- 47mV typical dropout voltage at 4A load
- 5mA typical operating supply current at no load
- ±1.5% fixed output voltage accuracy over line, load, and temperature
- Excellent Power Supply Rejection Ratio (PSRR) Performance
- 69dB typical at 10kHz at 4A load
- 46dB typical at 100kHz at 4A load
- Excellent load/line transient response
- Soft start to reduce inrush current
- Precision enable
- 16-lead, 3mm x 3mm LFCSP package
Applications
- Regulation of noise sensitive applications
- Radio Frequency (RF) transceivers
- Analog-to-Digital converter (ADC) and Digital-to-Analog Converter (DAC) circuits
- Phase-Locked Loops (PLLs)
- Voltage Controlled Oscillators (VCOs)
- Clocking integrated circuits
- Field-Programmable Gate Array (FPGA) and Digital Signal Processor (DSP) supplies
- Medical and healthcare
- Industrial and instrumentation
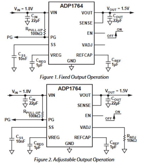
ADP1764 Typical Application Circuits Diagram
Published: 2017-08-18
| Updated: 2022-04-25
