Microchip Technology MIC4802 WLED Driver Evaluation Board
Microchip Technology MIC4802 White LED (WLED) Driver Evaluation Board is designed to evaluate MIC4802, a high-efficiency, single channel, and WLED driver. This constant current linear device is designed to drive a single high-power WLED up to 800mA and features a low dropout of 280mV at 800mA (typical). The MIC4802 evaluation board requires a power supply capable of delivering at least 1A while providing an input voltage between 3V and 5.5V.Features
- Evaluates MIC4802 WLED drivers
- 3V to 5.5V input voltage range
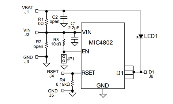
MIC4802 Evaluation Board Schematic
Published: 2018-06-18
| Updated: 2022-11-04
