STMicroelectronics STDRIVEG600/210/211 Half-Bridge Gate Drivers

STMicroelectronics STDRIVEG600 and STDRIVEG210/211 Half-Bridge Gate Drivers are single-chip half-bridge gate drivers for GaN (Gallium Nitride) eHEMTs (Enhancement-mode High-Electron-Mobility Transistors) or N-channel power MOSFETs. The high side of the STDRIVEG600 is designed to withstand voltages up to 600V and is suitable for designs with bus voltage up to 500V. These devices are ideal for driving high-speed GaN and silicon FETs due to high current capability, short propagation delay, and operation with a supply voltage down to 5V.

The STDRIVEG600 features UVLO (Undervoltage-Lockout) protection on both the lower and upper driving sections, preventing the power switches from operating in low efficiency or dangerous conditions. The device also includes an interlocking function that eliminates cross-conduction conditions.

The logic inputs are CMOS/TTL compatible down to 3.3V for easy interfacing with microcontrollers and DSPs.

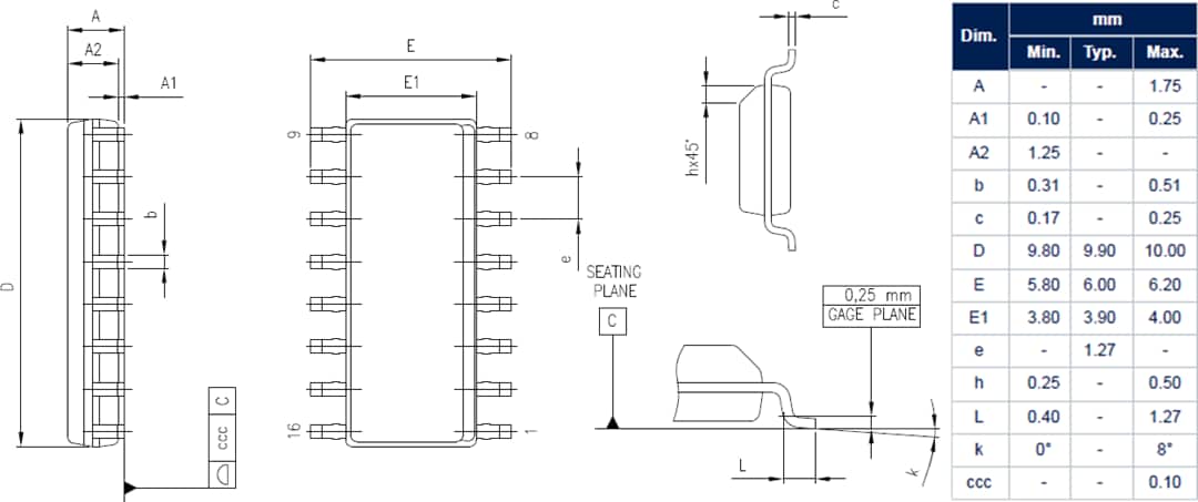
The STMicroelectronics STDRIVEG600 Half-Bridge Gate Driver is available in a SO-16 package with a -40°C to 150°C operating junction temperature range.

The STDRIVEG210 and the STDRIVEG211 are two new high-voltage half-bridge gate drivers for N channel Enhancement Mode GaN with High voltage rail up to 220 V. Both the STDRIVEG210 and STDRIVEG211 feature the high-side driver section to stand a voltage rail up to 220 V and can be easily supplied by the integrated bootstrap diode. High current capability, short propagation delay with excellent delay matching, and integrated LDOs make the STDRIVEG210 and the STDRIVEG211 optimized for driving high-speed GaN.

The STDRIVEG210 features supply UVLOs tailored to fast startup and low consumption soft-switching applications, but with full hard switching support and interlocking to avoid cross-conduction conditions. The high-side regulator is characterized by very short wake-up time to maximize the application efficiency during intermittent operation (burst mode).

The STDRIVEG211 features supply UVLOs tailored to hard switching applications, interlocking to avoid cross-conduction conditions and an overcurrent comparator with SmartSD. The input pins extended range allows easy interfacing with controllers. A standby pin allows to reduce the power consumption during inactive periods or burst mode.

Both the STDRIVEG210 and the STDRIVEG211 operate in the industrial temperature range, -40 °C to 125 °C. The devices are available in a compact QFN 4x5x1 mm package with 0.5 mm pitch.

Features

  • Driver current capability
    • 1.3A/2.4A source/sink typical at 25°C, 6V
    • 5A/6A source/sink typical at 25°C, 15V
  • Separated turn on and turn off gate driver pins
  • 45ns propagation delay with tight matching
  • 3V, 5V TTL/CMOS inputs with hysteresis
  • Interlocking function
  • UVLO on low-side and high-side sections
  • Dedicated pin for shut down functionality
  • Over-temperature protection
  • ±200V/ns dV/dt immunity
  • -40°C to +150°C operating junction temperature range
  • SO-16 package

Applications

  • High-voltage PFC, DC-DC, and DC-AC converters
  • Switch-mode power supplies
  • UPS systems
  • Solar power
  • Motor driver for home appliances, factory automation, and industrial drives

Block Diagram

Block Diagram - STMicroelectronics STDRIVEG600/210/211 Half-Bridge Gate Drivers

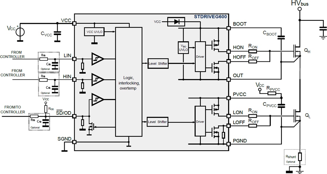
Typical Application Diagram

Application Circuit Diagram - STMicroelectronics STDRIVEG600/210/211 Half-Bridge Gate Drivers

Package Outline

Mechanical Drawing - STMicroelectronics STDRIVEG600/210/211 Half-Bridge Gate Drivers
Published: 2021-07-19 | Updated: 2025-12-03